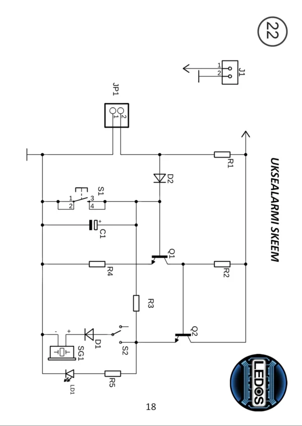
3. Ukse akna alarm