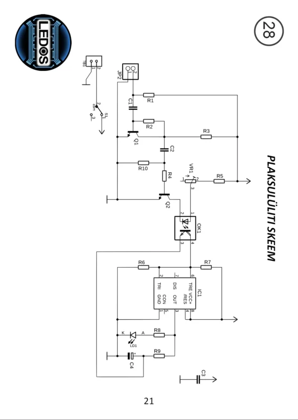
4. Plaksulüliti